近日,中国热科院牛俊海团队在花烛属基因组构建及花发育的遗传基础解析方面取得新进展。该研究构建了红掌(A. andraeanum)和火鹤(A. scherzerianum)两份高质量花烛属染色体级基因组,并结合群体基因组、转录组和代谢组数据,系统解析苞片颜色、蜡质沉积和花序发育的遗传基础。
花烛属(Anthurium Schott.)是天南星科(Araceae)中多样性最为丰富的植物类群,其中红掌和火鹤因具有亮丽多彩的苞片、精巧别致的肉穗花序和持久的观赏期而著称。然而,其庞大复杂的基因组及未知的性状遗传基础,制约了高效率品种改良。
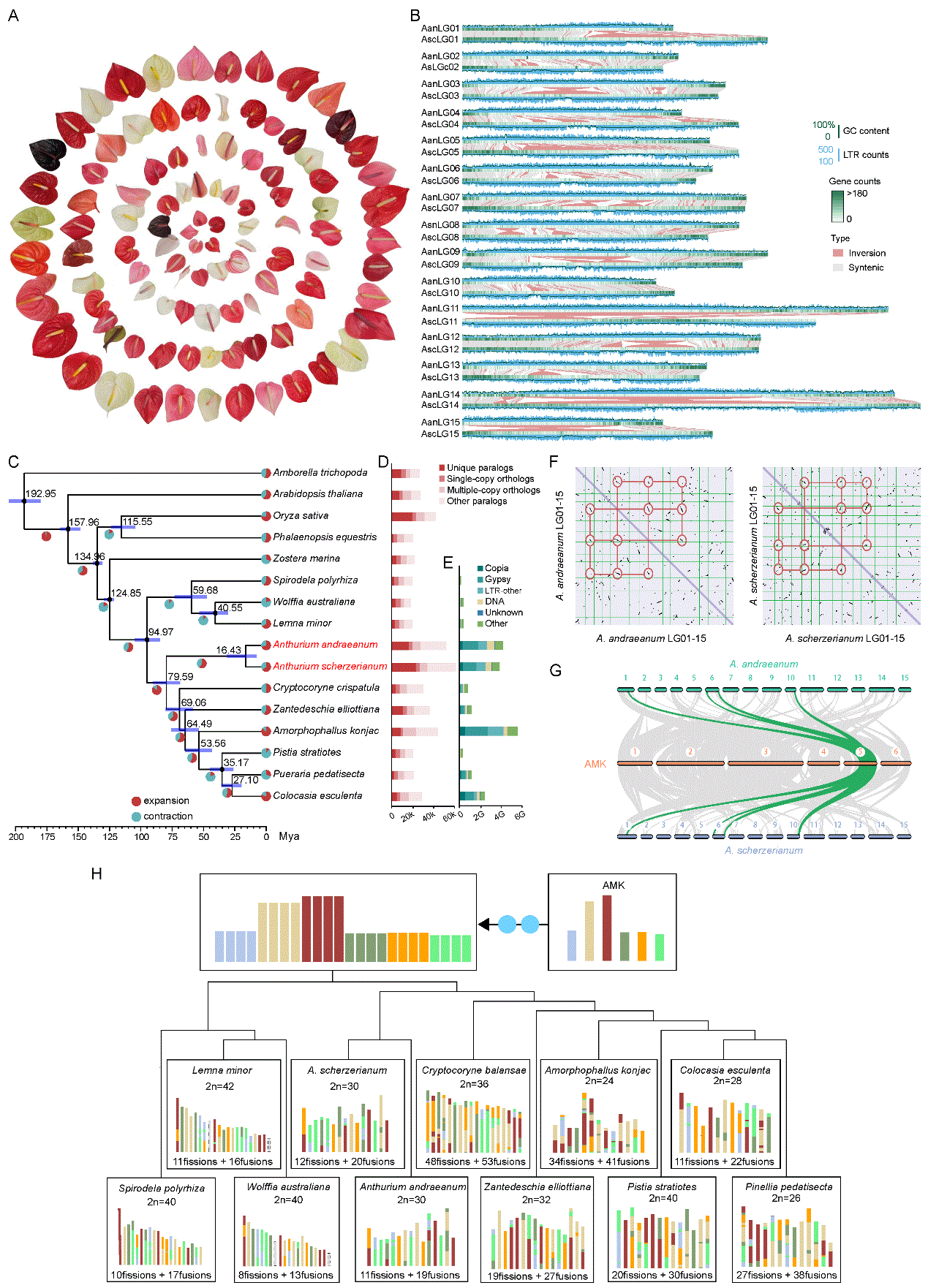
研究团队基于二代、HiFi、HiC测序对 A. andraeanum(Aan)和 A. scherzerianum(Asc)进行de novo组装,获得高质量染色体级基因组。Aan 基因组总大小4.15 Gb;Asc 总大小3.84 Gb。比较基因组学分析显示,红掌经历两次全基因组加倍(WGD),并伴随大量转座子(尤其是LTR元件)的爆发式扩张,推动了基因组快速膨胀与结构重排,为其复杂、多样的观赏性状提供了遗传基础。
图1 比较基因组分析
研究团队系统比较天南星科MADS-box基因,发现红掌保留AGL6、SOC1等核心MADS-box基因,而部分近缘物种已发生不同程度的基因缺失。该结果表明,MADS-box基因的谱系特异性保留可能驱动了红掌呈现出介于“原始型”与“进化型”之间的过渡花序特征,不仅深化了对红掌花序形成机制的理解,也为解析天南星科植物独特花序结构的演化路径提供了新的分子证据。

研究发现,红掌苞片颜色由花青素、类黄酮和类胡萝卜素共同决定。研究基于代谢组与转录组分析,构建了一个较为完整的红掌苞片颜色形成的代谢与基因调控网络,为色彩改良提供了明确的分子方向。通过SEM、代谢组和基因表达分析显示,发现蜡质合成关键基因KCS3与蜡质含量高度相关,提示其可能是调控蜡质形成的重要靶点。
基于上述结果,该研究构建了花烛属高质量的基因组与多组学资源体系,为苞片色彩、蜡层特性和花序发育的分子育种提供可直接利用的基因资源和技术路线,推动红掌向现代可设计园艺作物发展。
相关研究结果以“Integrative Multi-Omics Analysis Reveals the Genetic Architecture of Floral Traits in Anthurium”为题发表于《Horticulture Research》。佛山鲲鹏现代农业研究院林胜男、宋超、海南大学彭丹,以及热科院王亚茹为共同第一作者。中国热科院品资所牛俊海研究员、尹俊梅研究员、深圳基因组所武志强研究员、浙江农科院田丹青研究员为本文共同通讯作者。本研究得到了热带作物生物育种全国重点实验室专项、中央级公益性科研院所基本科研业务费、海南省重大科技计划等项目的资助。
论文链接:https://academic.oup.com/hr/advancearticle/doi/10.1093/hr/uhaf316/8326152


琼ICP备11000394号
琼公网安备 46010602000325号