中国热科院海洋微生物团队在热带水产病原毒力研究方面取得新进展,首次报道了内膜蛋白SecY在杀鱼爱德华氏菌抗逆性和致病性中的作用,发现SecY正常水平对维持细菌蛋白分泌稳态起着关键作用,并阐明了SecY水平受调控机制。
杀鱼爱德华氏菌是一种典型的胞内病原菌,不仅感染罗非鱼、石斑鱼、大口黑鲈等热带鱼类和大菱鲆、牙鲆等冷水性鱼类,还感染牛蛙等爬行类动物,在世界水产养殖业中造成重大的经济损失。杀鱼爱德华氏菌宿主广泛、致病机理复杂,已成为水产领域研究的模式菌株。内膜蛋白SecY是蛋白质分泌通道SecYEG的中心亚基,在蛋白质分泌中起着至关重要的作用。
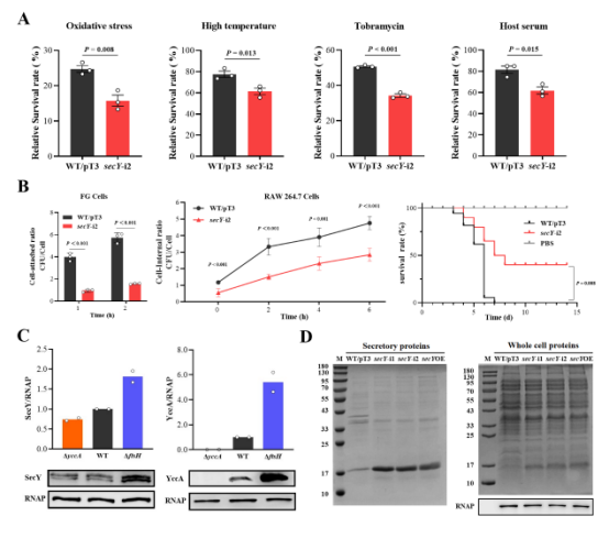
本研究发现SecY在杀鱼爱德华氏菌氧化压力、抗生素压力、高温胁迫和宿主血清应激等逆境抵抗方面发挥作用;致病性实验表明SecY对于杀鱼爱德华氏菌粘附上皮细胞、存活于吞噬细胞、定植宿主组织和促进全局性感染等方面发挥重要作用;研究发现SecY水平受到蛋白酶FtsH和跨膜蛋白YccA的控制,在缺乏FtsH时升高,在缺乏YccA时降低;明确SecY稳态在维持蛋白质分泌中的作用,干扰和过表达SecY均会影响杀鱼爱德华氏菌抗逆性及其蛋白质的正常分泌。这些结果表明SecY水平的稳态对杀鱼爱德华氏菌的正常生理功能至关重要,有助于理解SecY在细菌抗逆性和致病性中的作用,为细菌蛋白质分泌稳态和毒力提供了新的视角。
该研究成果以“Edwardsiella piscicida requires SecY homeostasis facilitated by FtsH and YccA for stress resistance and virulence”为题发表于水产领域权威期刊《Aquaculture》。中国热科院生物所联合培养研究生吴清娟和田爱军为该论文共同第一作者,湛江实验站胡永华研究员为论文的通讯作者。该研究得到国家自然科学基金项目、海南省重点研发计划项目和中国热科院创新团队项目资助。
论文链接
https://www.sciencedirect.com/science/article/pii/S0044848623013029?dgcid=coauthor

论文研究结果图


琼ICP备11000394号
琼公网安备 46010602000325号